聯系電話:
0553-8398080

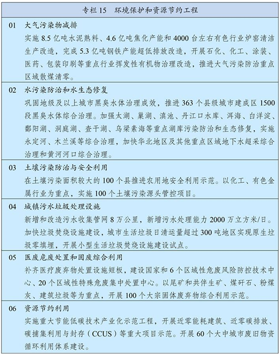
深入開展污染防治行動
◆堅持源頭防治、綜合施策,強化多污染物協同控制和區域協同治理。加強城市大氣質量達標管理,推進細顆粒物(PM2.5)和臭氧(O3)協同控制,地級及以上城市PM2.5濃度下降10%,有效遏制O3濃度增長趨勢,基本消除重污染天氣。
◆持續改善京津冀及周邊地區、汾渭平原、長三角地區空氣質量,因地制宜推動北方地區清潔取暖、工業窯爐治理、非電行業超低排放改造,加快揮發性有機物排放綜合整治,氮氧化物和揮發性有機物排放總量分別下降10%以上。
◆完善水污染防治流域協同機制,加強重點流域、重點湖泊、城市水體和近岸海域綜合治理,推進美麗河湖保護與建設,化學需氧量和氨氮排放總量分別下降8%,基本消除劣Ⅴ類國控斷面和城市黑臭水體。
全面提升環境基礎設施水平
◆構建集污水、垃圾、固廢、危廢、醫廢處理處置設施和監測監管能力于一體的環境基礎設施體系,形成由城市向建制鎮和鄉村延伸覆蓋的環境基礎設施網絡。
◆以主要產業基地為重點布局危險廢棄物集中利用處置設施。
嚴密防控環境風險
◆全面整治固體廢物非法堆存,提升危險廢棄物監管和風險防范能力。
◆強化重點區域、重點行業重金屬污染監控預警。
積極應對氣候變化
◆落實2030年應對氣候變化國家自主貢獻目標,制定2030年前碳排放達峰行動方案。實施以碳強度控制為主、碳排放總量控制為輔的制度,支持有條件的地方和重點行業、重點企業率先達到碳排放峰值。
◆推動能源清潔低碳安全高效利用,深入推進工業、建筑、交通等領域低碳轉型。
◆提升生態系統碳匯能力。錨定努力爭取2060年前實現碳中和,采取更加有力的政策和措施。
健全現代環境治理體系
◆全面實行排污許可制,實現所有固定污染源排污許可證核發,推動工業污染源限期達標排放,推進排污權、用能權、用水權、碳排放權市場化交易。
◆完善中央生態環境保護督察制度。完善省以下生態環境機構監測監察執法垂直管理制度,推進生態環境保護綜合執法改革,完善生態環境公益訴訟制度。加大環保信息公開力度,加強企業環境治理責任制度建設,完善公眾監督和舉報反饋機制,引導社會組織和公眾共同參與環境治理。